
Ultieme gids voor rapportage van klantenservice
Rapporten over klantenservice helpen bedrijven trends bij te houden, verbeterbereiken te identificeren en geïnformeerde beslissingen te nemen door inzichten in ...


Leer hoe u effectieve klantenserviceprocessen kunt creëren met 5 stappen: doelstellingen definiëren, rollen vaststellen, de klantenreis in kaart brengen, tools selecteren en feedbacklussen implementeren. Deze stappen verbeteren training, productiviteit, automatisering en medewerkerstevredenheid.
De sleutel tot het handhaven van een hoge standaard van klantenservice is een gedetailleerd klantenserviceproces dat uw team kan volgen. In andere industrieën, zoals luchtvaart of geneeskunde, hebben professionals regels en procedures die zij moeten volgen voordat zij een vliegtuig kunnen vliegen of een medische ingreep kunnen uitvoeren. Hetzelfde kader is van toepassing op het beheren van een klantenserviceteam met hoge prestaties.
In dit artikel leert u wat klantenserviceprocessen zijn, hun voordelen en waarom zij essentieel zijn voor het bieden van uitstekende klantenservice. We behandelen 5 praktische stappen om processen te creëren die werken en hoe u veelvoorkomende fouten kunt vermijden. We zullen echte voorbeelden van SOP’s en stroomdiagrammen uit elkaar halen om u te inspireren.
Simpel gezegd geven klantenserviceprocessen uw team een betrouwbare besluitvormingsgids. Zie ze als sjablonen die de activiteiten schetsen die betrokken zijn bij het nemen van een ticket van vraag tot oplossing, terwijl zij definiëren wat een goede klantenervaring voor u betekent.
Stel je voor dat je twee keer hetzelfde probleem tegenkomt. De eerste keer krijg je een snelle reactie en word je onmiddellijk doorverwezen naar een senior medewerker of krijg je zelfs een korting aangeboden. De tweede keer word je van agent naar agent gestuurd zonder hulp in zicht en vraag je je af waarom het de eerste keer zo anders en gemakkelijk was. Dat is wat het zou kunnen lijken als een bedrijf geen processen heeft en elke agent willekeurige beslissingen neemt.
Processen hoeven niet strikt gevolgd scripts te zijn. Ze zijn bedoeld om flexibel en aanpasbaar te zijn, terwijl zij hetzelfde niveau van klantenservice behouden naarmate uw bedrijf groeit. Daarom zijn stroomdiagrammen en SOP’s de meest populaire keuzes voor het weergeven van de processen.
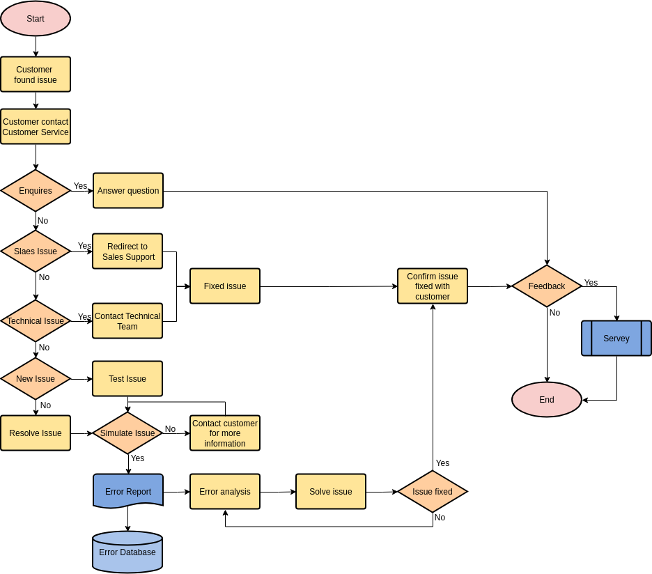
Hieronder staat een minimaal klantenservicestroomdiagram dat de reis van eerste contact tot ticketoplossing beschrijft:

Stroomdiagrammen stroomlijnen besluitvorming en vatten complexe processen samen in gemakkelijk begrijpbare, uitvoerbare stappen. Dankzij een escalatiestroomdiagram weet elke agent bijvoorbeeld aan wie, hoe en wanneer een ticket moet worden doorgegeven. SOP’s zijn diepgaande gestructureerde documenten die de processen detailleren. U kunt stroomdiagrammen zien als de visuele samenvatting van de robuustere en meer gedetailleerde SOP’s.
Alleen u en uw team kennen uw exacte processen, maar iedereen weet het als u er geen hebt. De ervaring die uw klantenserviceteam biedt, is het moment van waarheid. Uw team bestaat uit mensen die gewoon goede en slechte dagen zullen hebben, en deze regels zorgen ervoor dat zij snel en consistent kunnen beslissen, zelfs op slechte dagen.
Een gestandaardiseerd klantenserviceproces stelt verwachtingen in en toont aan dat u zich inzet voor het creëren van een klantgerichte cultuur. Uiteindelijk gaat het bij processen allemaal om het bieden van consistent positieve klantervaringen en het zorgen dat zij terugkomen voor meer. Met 3 op 5 klanten die merken verlaten vanwege slechte ervaringen, zijn effectieve processen een cruciaal onderdeel van het verhogen van klantenloyaliteit.
Dit zijn de belangrijkste voordelen van het instellen van klantenserviceprocessen:
Of u bestaande processen verfijnt, ze op papier zet of helemaal opnieuw bouwt, deze vijf stappen zullen zeker een solide basis voor elk klantenserviceteam geven. Deze stappen stellen u in staat uw huidige situatie te begrijpen, revisies op te stellen en voortdurende verbetering te garanderen. We hebben deze stappen gekozen op basis van onze eigen ervaring met het opstellen van effectieve klantenserviceprocessen, evenals de ervaring van onze klanten.

Het begint allemaal met klantgerichtheid. Je hoort het overal, maar dat is omdat het echt werkt. Wanneer u zich op uw klanten richt, vallen alle andere doelstellingen op hun plaats. Het baseren van alles wat u doet op klantenbehoeften en verwachtingen zal u begeleiden bij het stellen van belangrijke KPI’s en de beste processen om deze te bereiken, wat uiteindelijk leidt tot uitstekende klantenservice.
Maar eerst kunt u niet veranderen wat u niet begrijpt. Ontleed uw huidige processen. Zelfs als zij niet zijn gedocumenteerd en mondeling zijn afgesproken, werkt uw klantenservice al volgens ongeschreven regels en workflows. U kunt merken dat zij meteen goed werken, maar het loont zich toch om ze op te schrijven om een consistente ervaring te creëren en de onboardingtijden te verkorten.
Om uw bestaande processen te diagnosticeren, stelt u deze vragen:
Zodra u tekortkomingen ziet, overweeg wat voor soort ervaring u uw klanten zou willen geven. We zullen in de volgende stap ingaan op het detailleren van een klantenreis, maar soms is het beste wat u kunt doen uw klanten vragen. Vergeet niet ook feedback van werknemers in te zamelen. Hun standpunt kan problemen in uw interne klantenondersteuningsprocessen onthullen, maar kan u ook helpen uw klanten te begrijpen.
Ongeacht de grootte van uw klantenserviceteam, hebt u waarschijnlijk toegewezen rollen en vastgestelde processen, zelfs als deze ongeschreven zijn. Het verfijnen van deze processen zal niet alleen het toewijzen van rollen vereisen, maar zal u ook helpen dit effectief te doen.
Iemand zal de processen moeten opstellen, training moeten garanderen en voortgang moeten volgen en meten. Bovendien zullen sommige processen, zoals escalatie, duidelijk de rollen van senior en junior personeel definiëren, wat u helpt uw afdelingen beter te structureren. Tot slot is het een goede praktijk om de naam van de verantwoordelijke persoon op te nemen aan wie vragen moeten worden gesteld.
Als u hulp nodig hebt bij het bepalen waarop u de verwachte resultaten van klanteninteractie moet baseren, probeer dan een klantenreiskaart te maken. Het is een visuele weergave van klanten die hun doelstellingen bereiken. Het beschrijft alle aanraakpunten, motivaties en klantenbehoeften in verschillende fasen, wat u een benchmark geeft om individuele klanteninteracties naar model te maken.
Met groeiende klantverwachtingen is uw beste gok om uw klanten zo goed te kennen dat u problemen kunt oplossen voordat zij zelfs weten dat er een probleem is. Veelgestelde, gemakkelijke vragen kunnen bijvoorbeeld wijzen op een gebrek aan self-service opties of dat deze niet gemakkelijk toegankelijk zijn, wat u ertoe aanzet aanpassingen te maken.
De beste manier om tijd te besparen, zowel voor uw klanten als werknemers, is om in self-service opties te investeren, zoals kennisbases. In feite onthult een enquête dat 8 op 10 klanten de vraag naar meer self-service opties via een klantportaal ondersteunen:

Deze stellen agenten in staat klanten naar zelfhulpartikelen te verwijzen in plaats van veel tijd te besteden aan het leiden van klanten bij elke stap. Een ander belangrijk self-service hulpmiddel zijn chatbots. Zij bieden 24/7 mensachtige ondersteuning en wijzen klanten vaak veel sneller naar snelle self-service oplossingen dan menselijke agenten zouden doen.
U kunt een geweldig klantenondersteuningsproces instellen, maar moeite hebben het in alle kanalen en aanraakpunten te verenigen. Immers, een van de belangrijkste redenen waarom u processen wilt instellen, is om informatiesilos en heen-en-weer tussen afdelingen te vermijden. Er is niet veel wat klanten meer haten dan van agent naar agent te worden doorverwezen, laat staan de frustratie van het moeten herhalen van informatie.
Goede omnichannel ticketingsoftware stelt uw teams in staat op de hoogte te blijven en informatie moeiteloos in afdelingen en kanalen te delen. Bovendien stellen deze systemen in-ticket samenwerking, agentcommunicatie en verantwoordelijkheid mogelijk.
Het instellen van processen is geen eenmalige taak. Uw klanten en bedrijf evolueren in de loop van de tijd, wat opnieuw bepaalt wat goede klantenservice betekent. Daarom is het cruciaal om een feedbacklus te ontwikkelen. Dit betekent dat u niet alleen feedback verzamelt en analyseert, maar ook actie onderneemt en dit proces een nooit eindigende cyclus maakt. Op deze manier kunt u eventuele tekortkomingen in de kiem smoren voordat zij problemen worden.
Gewapend met uw kennis van processen en de inzichten van collega’s, KPI’s en misschien zelfs klanten, kunt u alles opschrijven. Stel uitvoerbare doelstellingen en verantwoordelijkheid in om ervoor te zorgen dat u zich aan de nieuwe processen houdt. Beschrijf elke stap en vermeld welke bronnen en informatie nodig zijn.
Verschillende keuzes die u onderweg maakt, kunnen schadelijk zijn voor het functioneren van uw processen. Hier zijn enkele praktische inzichten die u altijd moet overwegen bij het aanbrengen van wijzigingen in uw processen.
Het vroeg instellen van processen wordt nog waardevoller wanneer u later uitbreidt. Stel je voor hoeveel tijd je kunt besparen door nieuwe werknemers een duidelijk handboek te geven in plaats van dezelfde informatie steeds opnieuw te moeten herhalen. Vergeet echter niet om elke nieuwe wijziging van het klantenserviceproces te communiceren en training aan bestaande werknemers te geven. Processen kunnen hun doel alleen vervullen wanneer alle werknemers aan boord zijn.
Klantenserviceprocessen moeten gemakkelijk te volgen en herhaalbaar zijn. Daarom werken zij vaak op een als-dan basis, precies zoals een machine. Uw processen kunnen bijvoorbeeld bepalen dat als een ondernemingsklant contact met u opneemt, het ticket onmiddellijk moet worden beantwoord. Het instellen van automatiserings- en SLA-regels kan efficiëntie verhogen en menselijke fouten verder verminderen, maar vooral bespaart het tijd en geld.
Met LiveAgent kunt u repetitieve taken verminderen. Automatiseringsregels zijn een robuuste en flexibele functie die in staat is de meeste van uw processen te kopiëren. Klantenserviceagenten zullen niet langer tijd verspillen aan het bepalen van de juiste tags, zij krijgen de juiste tickets automatisch toegewezen en missen nooit urgente tickets meer.

Goede regels betekenen niets als uw agenten constant naar gegevens zoeken en afdelingen informatiesilos creëren. Klanten haten het om informatie aan meerdere medewerkers te moeten herhalen. Het toont aan dat u hen niet kent en niet wilt leren kennen.
Aan de andere kant hebben klanten geen probleem met het afstaan van hun persoonlijke informatie als dit betekent dat zij een gepersonaliseerde, probleemloze service krijgen. In feite zal 80% van de consumenten persoonlijke gegevens delen in ruil voor deals of aanbiedingen. Daarom wilt u investeren in klantenondersteuningssoftware die de lastige taak van het centraliseren van uw gegevens omzet in een naadloze gewoonte.
Het is geweldig om KPI’s zien verbeteren, maar zonder direct inzicht in klantervaringen gist u voor altijd wat werkt en waarom. Het vragen om feedback moet onderdeel zijn van elke klanteninteractie. U kunt een gloednieuwe SOP creëren die manieren beschrijft om klantenfeedback in te winnen. Dit is echter nog iets wat gemakkelijk kan worden geautomatiseerd. Met behulp van tools zoals de Nicereply integratie van LiveAgent, zal elke ticketoplossing automatisch worden gevolgd door een feedbackprompt.
Het zijn de klantenservice- en verkoopsafdelingen die rechtstreeks met klanten spreken. Het delen van de informatie die zij verzamelen met andere afdelingen is cruciaal voor de gezondheid en het succes van het bedrijf. Hun inzichten zijn vooral waardevol voor marketing- en ontwikkelingsteams, omdat zij verdere beslissingen kunnen voeden. Omgekeerd kan klantenservice niet goed functioneren en nuttige antwoorden geven zonder te weten waaraan de andere afdelingen werken.
Consistentie is het meest voorkomende probleem, ondanks het feit dat processen vaak met het doel van consistentie worden ingesteld. Als u gelooft dat uw processen tot succes leiden, maar niet worden gevolgd, zorg dan dat klantenserviceagenten adequaat worden getraind en ter verantwoording worden geroepen. Luister naar hun feedback om te bepalen of het probleem elders kan liggen.
Feedback negeren kan duur uitvallen in elk bedrijfsvoering, en klantenserviceprocessen zijn hetzelfde. U hebt nieuwe processen ingesteld en plotseling klagen verschillende klanten dat zij steeds heen en weer worden doorverwezen. Dat betekent dat het tijd is om uw klantenondersteuningsproces herzien. Misschien hebt u per ongeluk een onnodig stap gecreëerd of de creatie van informatiesilos bevorderd.
Geen gebruik van technologie betekent elke dag geld en middelen verliezen. Helpdesk-softwareleveranciers hebben al over uw processen nagedacht en hebben regels, automatisering en samenwerkingsfuncties ontwikkeld om dingen voor u gemakkelijker te maken. Maar pas op dat u niet blindelings innovatie forceert of het gebruik van technologie niet monitort, wat kan leiden tot slechte klantenservice en gefrustreerde klanten.
Trage reactietijden kunnen onnodig of afwezige stappen in uw proces onthullen. Afwezige stappen leiden tot onzekere agenten die te lang nodig hebben om te beslissen, terwijl onnodig stappen het hele proces vertragen.
De lus niet sluiten. Processen moeten voortdurend worden herzien. Elke aangebrachte aanpassing leidt tot een nieuwe analysecyclus. Integreer feedbacklussen, zowel van klanten als werknemers, en blijf KPI’s meten.
Het zien van aardiger feedback en meer ontspannen personeel is het einddoel, maar zonder een betrouwbare maatstaf voor uw inspanningen, kunt u nooit de omvang van uw succes weten. Het stellen van meetbare doelstellingen stelt uw agenten ook in staat vooruitgang voor te stellen en te vieren.
Deze standaard key performance indicators (KPI) helpen u de effectiviteit van uw processen te meten:
Gemiddelde oplossingtijd (TTR): Dit is de beste indicator van procesefficiëntie. Met zoveel bewegende onderdelen is het gemakkelijk voor een ticket om vast te lopen. Als uw processen goed zijn ingesteld, kunnen uw klanten soepel door de aanraakpunten gaan en hun doelstellingen tijdig bereiken.
Gemiddelde reactietijd (ART): Als uw personeel tijd besteedt aan het bepalen van de volgende beste stap en anderen raadpleegt, zal uw reactietijd eronder lijden. Een verlaagde reactietijd geeft duidelijk aan dat uw klantenservice soepeler verloopt.
Klanttevredenheidsscore (CSAT): Het meet de algehele tevredenheid met klantenserviceagenten. Klanten hebben hoge verwachtingen van professionaliteit en snelheid, en uw vermogen om aan deze verwachtingen te voldoen, zal zeker op klantentevredenheid weerspiegeld worden.

Andere metrische gegevens, zoals Customer effort score (CES), Net promoter score (NPS) of churn rate, kunnen ook verbeteren. Dankzij betere reactie- en oplossingtijden zullen klanten zich meer gewaardeerd en loyaal voelen aan uw merk. Zorg ervoor dat u realistische doelstellingen en verantwoordelijkheid stelt, maar pas op dat u geen onnodige stress op uw klantenserviceagenten creëert.
Klantenserviceprocessen begeleiden uw team bij het nemen van beslissingen. Zij fungeren als sjablonen voor het afhandelen van tickets van begin tot eind. Hier zijn enkele casestudies van bedrijven die processen hebben geïmplementeerd en hoe dit hen heeft geholpen.
Namecheap, een toonaangevend domeinregistratie- en webhostingbedrijf, stond voor uitdagingen met veel ondersteuningsverzoeken. Zij stelden duidelijke escalatieprocessen in om klantenservice beter te beheren.
Door serviceniveaus en vaardigheden te definiëren, zorgden zij ervoor dat tickets werden gecategoriseerd en naar de juiste teams werden gestuurd. Dit verminderde onnodig escalaties en verkort de tijd die nodig is om complexe problemen op te lossen.
Texas Tech University had moeite met het beheren van veel ondersteuningsverzoeken van studenten en personeel. Zij creëerden SOP’s voor verschillende scenario’s zoals technische problemen, administratieve vragen en noodgevallen.
Deze SOP’s gaven duidelijke stappen voor het escaleren van problemen, communicatie met andere afdelingen en snelle probleemoplossing. Dit verbeterde interne communicatie en coördinatie.
Airbnb gebruikt gepersonaliseerde ondersteuningsprocessen om de klantenervaring te verbeteren. Zij hebben SOP’s voor veelvoorkomende problemen zoals boeking problemen, veiligheidskwesties en geschillen tussen gastheer en gast.
Deze SOP’s begeleiden ondersteuningsagenten door elke stap, van vraag tot oplossing, wat consistente en op maat gemaakte reacties garandeert. Deze benadering verbeterde oplossingtijden en bouwt vertrouwen en loyaliteit op door betrouwbare ondersteuning te bieden.
De toekomst gaat allemaal over het bieden van consistent uitstekende gepersonaliseerde ervaringen, en AI staat vooraan. We hebben het hebben gehad over het instellen van automatiseringsregels om automatisch aan processen te voldoen. AI zal zich inzetten voor het overnemen van triviale procedurele taken. Het stelt menselijke agenten vrij om zich op unieke menselijke taken en complexe problemen te concentreren.
AI-chatbots kunnen worden geprogrammeerd om aan uw processen te voldoen en worden nieuwe vooraf getrainde agenten. Als escalatie nodig is, kunnen chatbots klanten succesvol verbinden met de juiste agenten in de juiste afdelingen.
Chatbots en AI-copiloten zullen ook helpen met informatiesilos. Door gegevens over klantenconversaties te verzamelen, kan het suggesties, inzichten en samenvattingen van eerdere gesprekken geven. U kunt ze gemakkelijk aan uw website toevoegen met de no-code opties zoals URLsLab bot.
Hedendaagse klanten navigeren naadloos in alle kanalen, dus aanwezig zijn op verschillende kanalen loont zich. Het bieden van consistent positieve ervaringen via al deze kanalen is echter een heel ander verhaal. Omnichannel klantenservicesoftware zal u helpen met de vraag bij te houden terwijl u processen en ervaringen in alle platforms unificeert, allemaal in één dashboard. Functies zoals het hybride ticketstromsysteem stellen u in staat de reis van een klant via verschillende kanalen in één ticket te volgen, wat informatie delen en samenwerking moeiteloos maakt.
Onthoud dat alleen uw team uw exacte processen kent, maar iedereen weet het als u er geen hebt. Effectieve klantenserviceprocessen zullen u helpen geweldige klantervaringen te bieden, die zij omzetten in loyale klanten. Dit is waarom investering in klantenservice- en ondersteuningsprocessen cruciaal is.
Het moeilijkste deel van klantenserviceprocessen is het garanderen van consistentie in kanalen en afdelingen. Goede klantenservicesoftware maakt het veel gemakkelijker om samen te werken, informatie te delen, te automatiseren en de klantenreis in één dashboard te volgen, wat een consistente ervaring garandeert. Test de gratis 30-daagse proefversie van klantenservicesoftware van LiveAgent!
Automatiseer en bereik uw KPI-doelstellingen met de klantenservicesoftware van LiveAgent! Beheer klantenserviceprocessen, automatiseer en bereik uw KPI-doelstellingen met de klantenservicesoftware van LiveAgent!

Rapporten over klantenservice helpen bedrijven trends bij te houden, verbeterbereiken te identificeren en geïnformeerde beslissingen te nemen door inzichten in ...

Verbeter je klantenservice met onze handige klantenservice checklist – vink alles af wat je op weg naar succes zet.

Beheers klantenservice in 2025! Verhoog loyaliteit, inkomsten en vaardigheden met deskundige tips, best practices en een gratis LiveAgent-proefperiode.